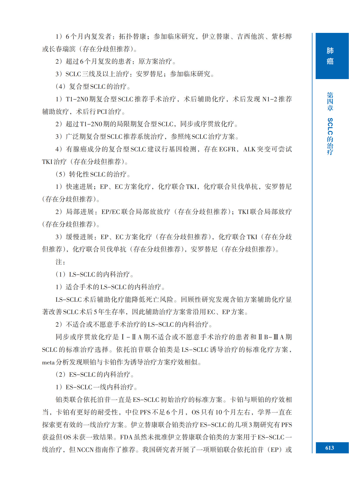
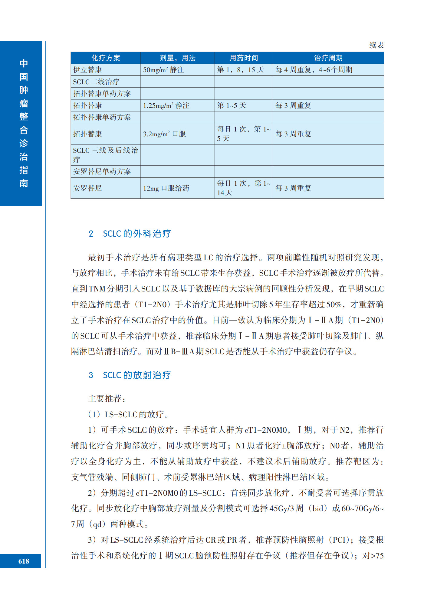
尊敬的CACA会员:
您好!
《中国肿瘤整合诊治指南》,简称《CACA指南》,由中国抗癌协会组织13000余位专家集体编写完成,指南覆盖53个常见瘤种(瘤种篇)和60个诊疗技术(技术篇),共计113个指南。本指南纵横维度交叉,秉承“防-筛-诊-治-康,评-扶-控-护-生”十字方针,聚焦中国人群的流行病学特征、遗传背景、原创研究成果及诊疗防控特色,纳入中国研究,注重中国特点,兼顾医疗可及性,体现整合思维,是兼具中国特点和国际视野,适合中国人群的肿瘤指南规范体系。2022年版《CACA指南》(瘤种篇)涵盖29个恶性肿瘤领域,53种肿瘤,全书2300页,共370万字,出版《中国肿瘤整合诊治指南》合订本1册,分册29册。2023年版《CACA指南》(技术篇)将分为整体评估,支持治疗,诊断技术,治疗技术,器官保护和基础研究等6大类,共60个技术手段指南组成。
CACA指南有高度、接地气,在参考美国NCCN和欧洲ESMO等国际指南的基础上,特别聚焦中国人群的流行病学特征、遗传背景、原创研究成果及诊疗防控特色,纳入中国研究,注重中国特点,兼顾医疗可及性,体现整合思维,是兼具中国特点和国际视野,更加适合中国人群的肿瘤指南规范体系。
为了更好地提升我国常见肿瘤的诊治水平,为广大肿瘤医务工作者提供权威、系统、科学、实用的学术资料,中国抗癌协会客户端和中国抗癌协会官网将为中国抗癌协会会员提供《中国肿瘤整合诊治指南(CACA)》的下载服务,我们也将为您持续提供《中国肿瘤整合诊治指南(CACA)》的更新和学习服务。
正式下载《中国肿瘤整合诊治指南(CACA)》请您悉知并遵守以下内容:
《中国肿瘤整合诊治指南(CACA)》用户下载版权声明
1、《中国肿瘤整合诊治指南(CACA)》所有内容文字、图片和音视频资料,版权均属中国抗癌协会所有,任何媒体、网站或个人未经中国抗癌协会协议授权不得转载、链接、转贴或以其他方式复制发布/发表。已经协会授权的媒体、网站,在下载使用《中国肿瘤整合诊治指南(CACA)》时必须注明“稿件来源:中国抗癌协会客户端/中国抗癌协会官网www.caca.org.cn,违者中国抗癌协会有权依法追究责任。
2、转载或引用《中国肿瘤整合诊治指南(CACA)》内容必须是以新闻性或资料性公共免费信息为使用目的的合理、善意引用,不得对《中国肿瘤整合诊治指南(CACA)》内容原意进行曲解、修改,同时必须保留中国抗癌协会注明的"稿件来源",并自负版权等法律责任。
3、转载或引用《中国肿瘤整合诊治指南(CACA)》内容不得进行如下活动:
a.损害中国抗癌协会或他人利益;
b.任何违法行为;
c.任何可能破坏公秩良俗的行为;
d.擅自同意他人继续转载、引用《中国肿瘤整合诊治指南(CACA)》内容。
4、对于不当转载或引用《中国肿瘤整合诊治指南(CACA)》内容而引起的民事纷争、行政处理或其他损失,中国抗癌协会不承担责任。
5、对不遵守本声明或其他违法、恶意使用《中国肿瘤整合诊治指南(CACA)》内容者,中国抗癌协会保留追究其法律责任的权利。
本声明系中国抗癌协会客户端(CACA-APP)用户协议的组成部分,具有同样的法律效力。声明中的内容未尽事宜,以中国抗癌协会客户端(CACA-APP)用户协议内容为准。
中国抗癌协会