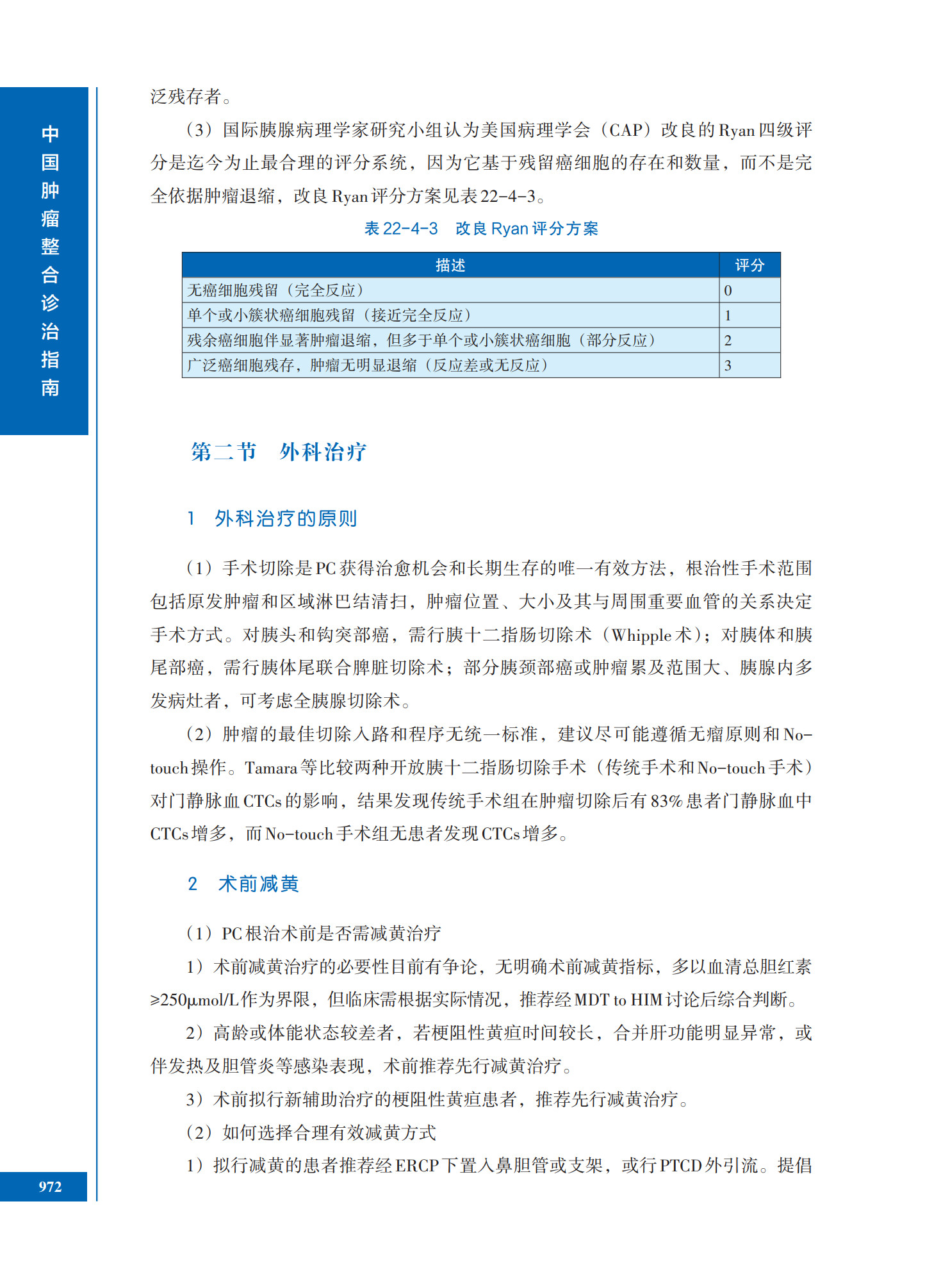
下载指南请先完成登录用户登录
中国肿瘤整合诊治指南(CACA) 胰腺癌
来源:胰腺癌专业委员会
版本:V1.0_2022(20220331)