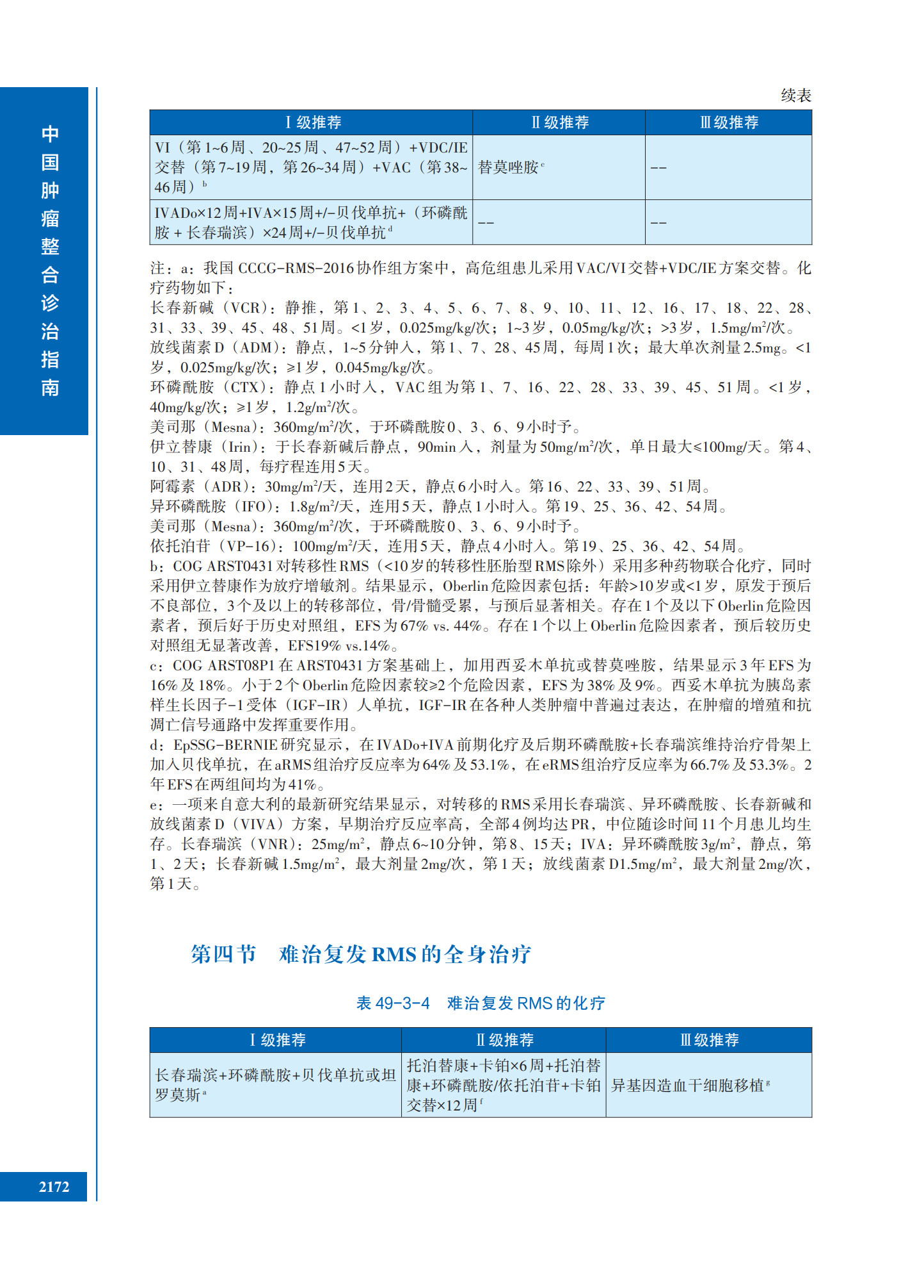
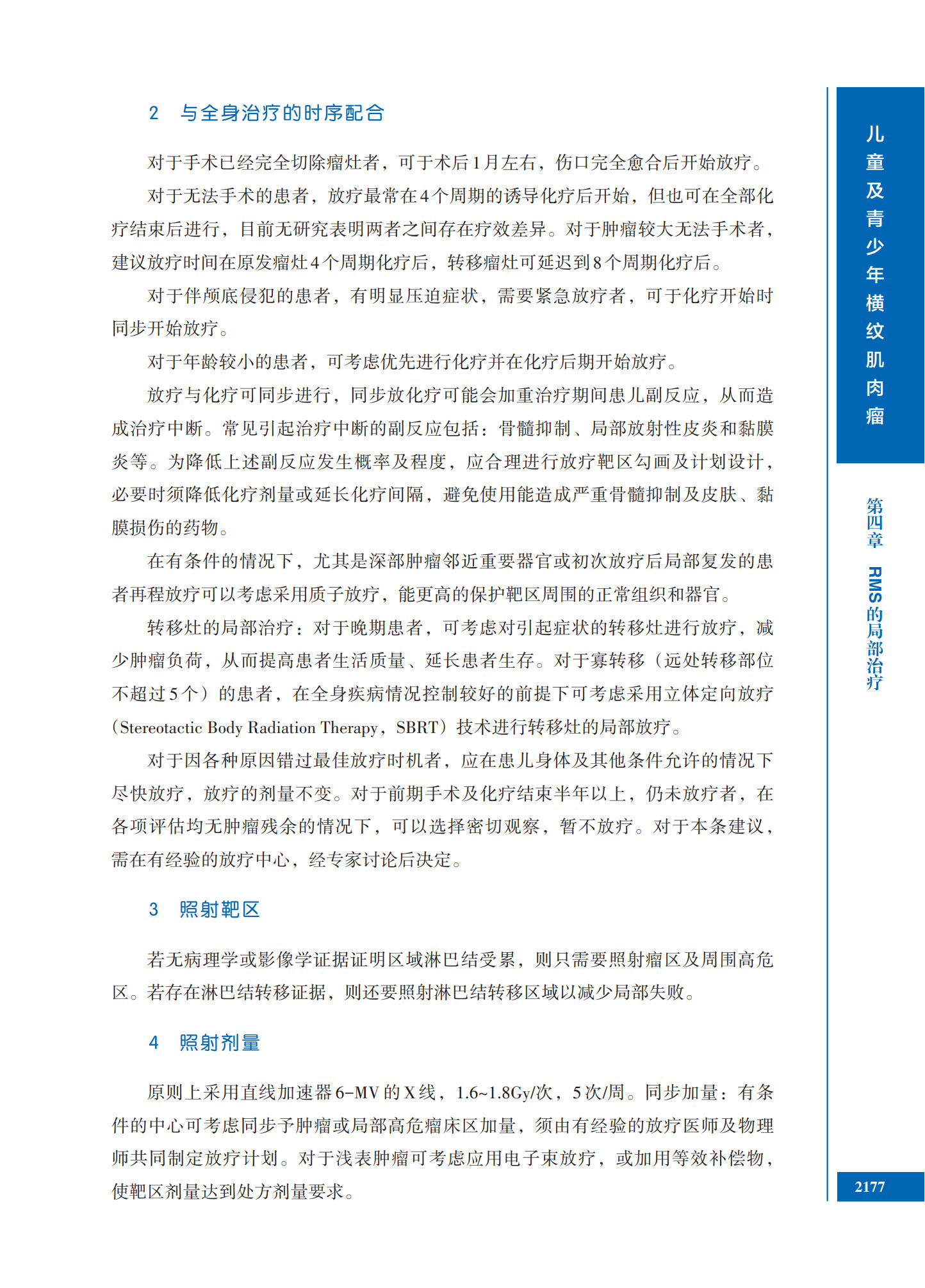
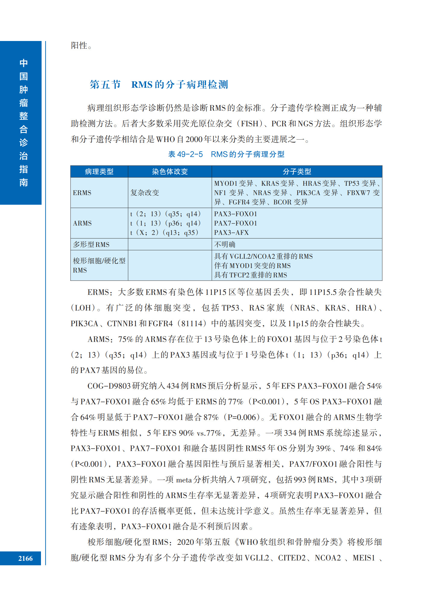
下载指南请先完成登录用户登录
中国肿瘤整合诊治指南(CACA) 儿童及青少年横纹肌肉瘤
来源:小儿肿瘤专业委员会
版本:V1.0_2022(20220331)